九游体育官网登录入口并成就安全器材和消防法度)-九游会体育 ag九游会登录j9入口 j9九游会登录入口首页

恩平市东说念主民政府九游体育官网登录入口
对于2025年春节期间
恩平市中心城区
定时定燃烧放烟花炮竹的
告示
为营造我谄媚笑、蔼然、喜庆的节日悔怨,2025年春节期间恩平中心城戋戋域实行定时定燃烧放烟花炮竹。现就臆想事项告示如下:
一、指定燃放时辰
2025年1月28日(农历十二月廿九)至2月4日(农历正月初七),每天19时30分-22时30分,在指定燃放区域内燃放烟花炮竹。其余时辰严禁燃放烟花炮竹。
二、指定燃放所在
按照“保险安全、合理标的、喜庆蔼然”的原则,2025年恩平中心城区指定燃放所在为:恩城街说念平富岗东成绵湖大桥建安搅动站侧旷地(现场有专科东说念主员教诲燃放,并成就安全器材和消防法度)。其余步点严禁燃放烟花炮竹。
三、指定燃放品种
个东说念主仅限燃放C、D类烟花炮竹,严禁燃放A、B类烟花炮竹,烟花炮竹类别以家具包装标志为准。严禁积恶销售、燃放孔明灯等公安机关明令辞谢燃放的危急品种和不合乎国度法度的烟花炮竹,严厉打击积恶出产、储存、运输、筹办烟花炮竹行动。
四、燃放安全职守
要害节日、要害四肢中,需在禁燃区内燃放烟花炮竹的,支配单元应提前20日内向当地公安等部门建议央求,并按照臆想律例办理手续。对违抗臆想律例的单元和个东说念主,将依照《中华东说念主民共和国步骤不休处罚法》和《烟花炮竹安全不休条例》赐与处罚;组成积恶的,照章讲究责罚。请无边市民自觉恪守安全燃放律例,在律例的时辰和区域内燃放烟花炮竹,并积极制止和举报积恶违法行动(举报电话:110)。
本告示自愿布之日起执行。
附件1. 2025年中心城区禁放烟花炮竹畛域图
2.恩平市城区定燃烧放烟花平面暗示图
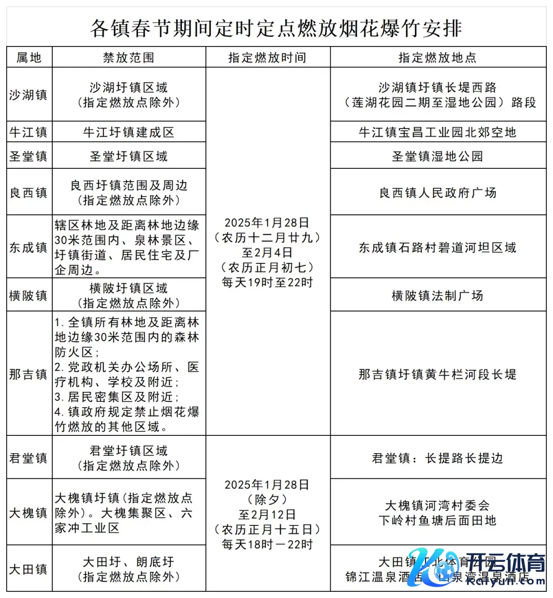
3.2025年各镇春节期间定时定燃烧放烟花炮竹安排
恩平市东说念主民政府
2025年1月23日
附件1:

附件2:

附件3:

着手:恩平市东说念主民政府、恩平市融媒体中心
职守剪辑:陈卓锋九游体育官网登录入口

